作为传统中药,丹参被广泛使用已有数百年历史。丹参酸A(SAA)是丹参主要的活性成分,具有心脏保护、抗氧化、抗炎和抗细胞增殖的活性。尽管研究SAA药理活性的报道较多,但其药理活性的分子机制及其作用靶标仍不清楚。近年来,共价药物逐渐兴起。与非共价药物相比,共价药物表现出一些药理学上的优势,如延长了持续作用时间并增强了功效,使用剂量更低,耐药的可能性较小,以及可以靶向非成药的蛋白质。对共价药物日益增长的兴趣也激发了对共价化合物库的发现和开发。虽然天然产物可以成为易于获得的共价配体来源,然而,将具有生物活性的天然产物开发成药物仍然具有挑战性,部分原因是受限于艰巨的靶点鉴定工作。
最近,中科院上海有机化学研究所小分子调控重点实验室康经武课题组采用化学蛋白质组学结合磷酸化蛋白质组学技术系统分析了SAA的蛋白质靶标谱,第一次从分子水平揭示了SAA抗肿瘤细胞增殖活性的作用机制。在他们先前的工作中(J Chromatogr A 2015,1388,267),采用毛细管电泳筛选技术发现SAA是一个很强的mTORC1复合体激酶抑制剂 (Ki = 100 nM)。mTORC1复合体是细胞响应外界营养和生长激素刺激,调节细胞生长、代谢和维持稳态平衡的信号转导中心。 激活的mTORC1通过磷酸化下游底物S6K激酶和4E-BP1促进细胞生长和增殖。mTORC1几乎在所有肿瘤细胞中过度激活,因为被作为发现抗肿瘤药物的靶标。
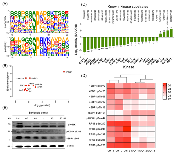
从生化方法筛选得到的抑制剂是否在细胞内作用相同的靶标?这是目前被制药界广泛争论的一个话题。为了得到答案,他们利用化学蛋白组学结合磷酸化蛋白组学对SAA的活性作用机理进行了系统研究。首先合成了炔基化SAA作为探针进行化学蛋白组学研究。 基于点击化学的荧光成像分析发现SAA可以通过亲电的α,β-不饱和羰基共价修饰细胞内的蛋白质。随后的化学蛋白质组学分析一共鉴定到46种高置信度的被SAA共价修饰的蛋白 (fold change>2.25, p<0.05),其中包括mTORC1的一个亚基Raptor,这一亚基的作用是为mTORC1招募磷酸化底物。GO富集分析表明这些被SAA共价修饰的蛋白参与了细胞的氧化还原平衡,凋亡、转录调控、细胞增殖和细胞周期、钙平衡、神经保护以及自噬调控等细胞过程。这表明SAA在细胞内表现出混杂的蛋白质相互作用关系,但是与mTORC1的作用依然明确。
蛋白磷酸化是一个十分重要的蛋白质的翻译后修饰,细胞通过蛋白质磷酸化来调节和控制蛋白质活性、定位和功能。考虑到mTORC1具有激酶的活性,他们用磷酸化蛋白组学分析了SAA对整个细胞信号通路的扰动情况。结果显示SAA处理细胞后导致171 个蛋白的磷酸化水平显著下调(fold change < -3, p value < 0.05),81个蛋白的磷酸化水平被显著上调(fold change > 3, p value < 0.05)。KEGG分析表明这些磷酸化蛋白主要富集在调控细胞生长和增殖的PI3K-Akt-mTOR信号通路轴上。进一步的激酶底物富集分析(KSEA)也得到相同的结果。因此,从磷酸化蛋白组学层面上,可以证明SAA对mTORC1激酶活性的抑制作用非常明确。
他们进一步采用纯化的mTORC1对结果进行生化验证。将α,β-不饱和酯基加氢还原后,加氢还原产物对mTORC1的抑制活性衰减了1000倍,证明α,β-不饱和酯基结构对于维持SAA的抗细胞增殖活性是必须的。用结构类似物迷迭香酸进行活性比较,其活性比SAA活性低4倍,说明SAA与mTORC1结合是结构特异性的。用高分辨质谱可以确定SAA在Raptor上的结合位点发生在第65位的半胱氨酸残基上,用Western blot 和细胞热位移实验CETSA验证了细胞水平SAA对Raptor的共价结合。
总之,他们的工作第一次系统地在细胞水平上研究了SAA生物活性的分子机制,发现了mTORC1是SAA的作用的一个重要靶标,并且是以共价修饰的方式。这一研究策略不仅揭示了丹酚酸A生物活性的作用机理,也为中药活性成份研究提供了一种新技术和新思路。这一工作已在线发表在J Proteome Res(https://pubs.acs.org/articlesonrequest/AOR-FZJ9VDSAV4YW9NSIA5VF),第一作者为郑蒙蒙博士,共一作为张艳梅博士。本工作得到上海交通大学医学院吴英理教授的帮助,得到国家自然科学基金和中国科学院战略先导B计划的支持。

图 磷酸化蛋白质组学分析揭示了SAA处理NB4 细胞后对激酶活性的调节机制